首页
学团工作
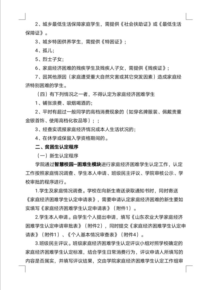
工作队伍
学团队伍
班主任
学生助理
学团工作动态
通知公告
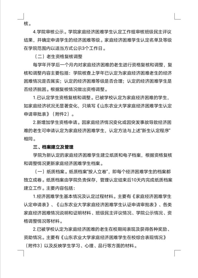
图片新闻
党团建设
党团知识
党员发展
团员发展
春心向党
学生活动
创新创业
文体活动
心理驿站
机电秀场
社会实践
安全教育
学生奖助
奖助文件
奖助公示
榜样力量
学生组织
学生会
学生社团
班团风采
招生就业
专业介绍
招生宣传
大类分流
培养方案
学生就业
学子风采
特色工作
创新创业
学雷锋家电维修队
党史学习
心理驿站
学生奖助
奖助文件
奖助公示
榜样力量
最新文章
首页
学生奖助
奖助文件
返回>>
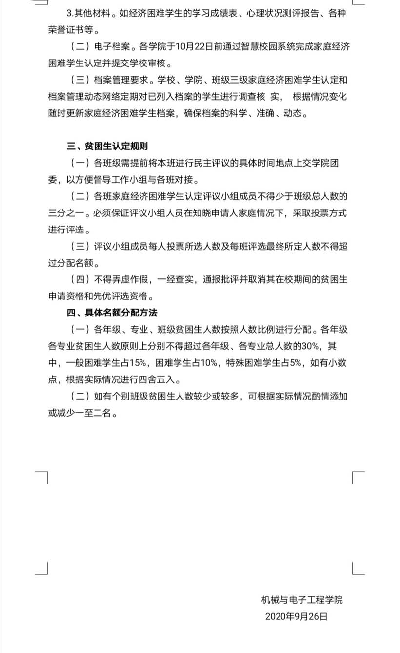
机电学院贫困生认定管理办法
发布时间:
2021-06-08